Como e porque os organismos unicelulares evoluíram em vida multicelular

quarta-feira, abril 27, 2016

The Gonium pectorale genome demonstrates co-option of cell cycle regulation during the evolution of multicellularity

Erik R. Hanschen, Tara N. Marriage, Patrick J. Ferris, Takashi Hamaji, Atsushi Toyoda, Asao Fujiyama, Rafik Neme, Hideki Noguchi, Yohei Minakuchi, Masahiro Suzuki, Hiroko Kawai-Toyooka, David R. Smith, Halle Sparks, Jaden Anderson, Robert Bakarić, Victor Luria, Amir Karger, Marc W. Kirschner, Pierre M. Durand, Richard E. Michod et al.

Affiliations Contributions Corresponding authors

Nature Communications 7, Article number: 11370 doi:10.1038/ncomms11370

Received 26 January 2016 Accepted 18 March 2016 Published 22 April 2016


Abstract

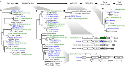
The transition to multicellularity has occurred numerous times in all domains of life, yet its initial steps are poorly understood. The volvocine green algae are a tractable system for understanding the genetic basis of multicellularity including the initial formation of cooperative cell groups. Here we report the genome sequence of the undifferentiated colonial alga, Gonium pectorale, where group formation evolved by co-option of the retinoblastoma cell cycle regulatory pathway. Significantly, expression of the Gonium retinoblastoma cell cycle regulator in unicellular Chlamydomonas causes it to become colonial. The presence of these changes in undifferentiated Gonium indicates extensive group-level adaptation during the initial step in the evolution of multicellularity. These results emphasize an early and formative step in the evolution of multicellularity, the evolution of cell cycle regulation, one that may shed light on the evolutionary history of other multicellular innovations and evolutionary transitions.

Subject terms: Biological sciences Evolution Genetics

FREE PDF GRATIS: Nature Communications